Icon

支付宝账号

支付宝小号可发红包出售批发

支付宝如何回收电话充值卡?

支付宝 2024-09-23 54

1,打开支付宝,搜索话费转让

支付宝如何回收电话充值卡

2,如下图,点击话费装让卡

支付宝如何回收电话充值卡

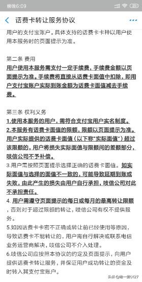
3,点击话费装让卡服务

支付宝如何回收电话充值卡

4,输入卡号,刮开图层,输入密码就可以了,点击确定就可以

支付宝如何回收电话充值卡

5,这个服务支付会收取一定的服务费,一般的50元面值得2.5元手续费,100元的5元手续费

支付宝如何回收电话充值卡

6,大家学会了吗?有不懂的可以留言咨询我哦,

相关推荐